招生就业科
招生报名
您当前的位置:首页 > 招生报名

六安职业技术学院2026年分类考试招生章程(含舒城职业学校高职专业学院)

发布时间: 2026-03-14 作者:

一、学校全称

六安职业技术学院

二、办学层次

高职(专科)

三、办学地址

安徽省六安市金安区解放北路1488号

舒城职业学校高职专业学院地址:安徽省舒城县经济开发区陈三堰路

四、办学类型 

公办普通高等职业学校

五、招生计划

备注:最终招生专业及计划以教育厅下达为准

六、志愿填报办法及时间

(一)填报时间

已报名参加安徽省2026年分类考试招生且文化素质测试达到安徽省合格线的考生,于2026年3月14日10:00至3月17日17:00,登录gkbm.ahzsks.cn填报院校及专业志愿。志愿填报流程详见网站(www.ahzsks.cn)或省考试院微信公众号。

(二)志愿设置

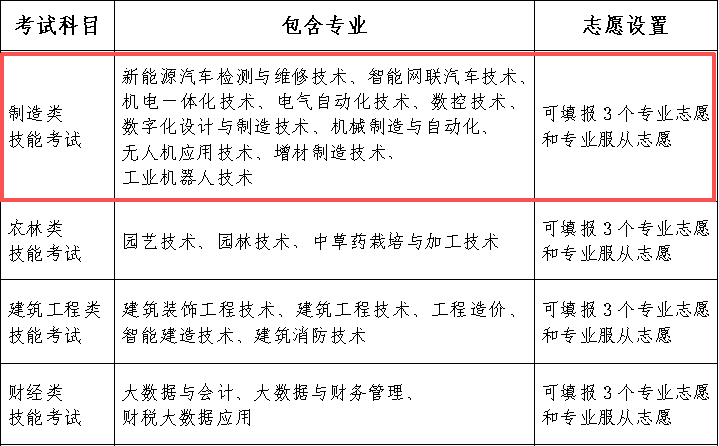
1.普通高中毕业生。可填报3个专业志愿和专业服从志愿。

2.中职毕业生。可在1个与自身所学专业相同或相近的“考试科目”类中选择相应专业填报。不得跨“考试科目”填报专业,凡跨“考试科目”填报专业的,按考生第一专业志愿确定其“考试科目”归属,如同时填报专业服从,依然有效,“专业服从志愿”仅在第一专业志愿所属“考试科目”内执行。具体考试科目包含专业及志愿设置见下表。

七、入学测试办法

分类考试招生实行“文化素质+职业技能”的考试评价方式。文化素质测试由省考试院统一组织,统一划定合格线,达线考生方可参加六安职业技术学院组织的职业适应性测试或职业技能考试。文化素质测试合格者,中职学校、中等技工学校毕业生参加六安职业技术学院组织的职业技能考试,其他考生参加六安职业技术学院组织的职业适应性测试。

(一)测试内容与方式

1.文化素质测试

所有考生(退役军人专项计划除外)均须参加省教育招生考试院统一组织的文化素质测试。文化素质测试内容参照《安徽省普通高校分类考试招生和对口招生文化素质测试考试纲要》执行,测试包括语文、数学、英语三科内容,采取合卷笔试的方式进行考试。报考退役军人专项计划的退役军人考生免文化素质测试,校考参加专项计划招生考试,单独编排考场。报考普通计划的退役军人考生,需参加文化素质测试并按普通高中毕业生或中职毕业生录取办法执行。

2. 职业适应性测试(普通高中毕业生、具有高中阶段学历或同等学力及以上的社会人员参加)

职业适应性测试主要考查考生未来从事生产、建设、服务、管理等一线工作所必备的基本职业素质,包括自我学习能力、信息处理能力、数字应用能力、沟通表达能力、团队合作能力等。总分300分,测试时间90分钟。采用线下测试形式进行。

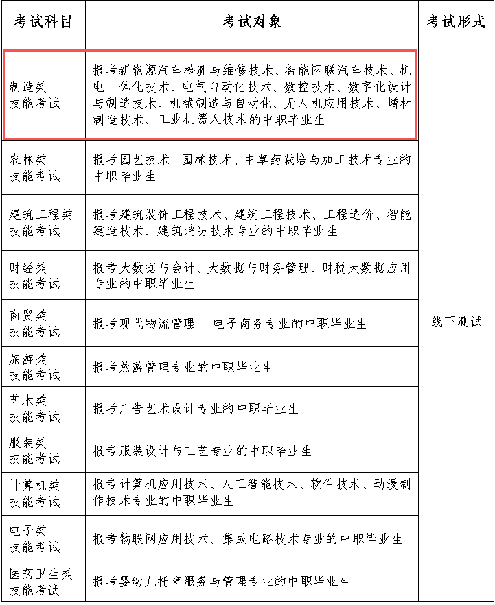
3. 职业技能考试(中职学校、中等技工学校等中等职业学校毕业生参加)

主要考核考生综合专业能力和岗位技能、通用技术等,包括专业能力测试和技术技能测试。专业能力测试以教育部发布的中职专业教学标准中核心专业知识为基本依据,采用笔试考试方式进行,重点考察综合专业能力;技术技能测试以教育部发布的中职专业教学标准中核心技术技能为基本依据,以操作考试为主,充分体现岗位技能、通用技术等内容。职业技能考试由学校自主命题,按专业大类进行测试,总分300分,测试时间90分钟。各专业大类测试方式、要求和考试纲要等详见六安职业技术学院招生网(zsw.lvtc.edu.cn)公布的《六安职业技术学院2026年分类考试招生职业技能考评方案》。

中职毕业生报考各专业须参加的职业技能考试科目见下表。

(二)测试时间与地点


备注:考试的具体时间、地点以准考证为准

(一)校考缴费与准考证领取

1.参加文化素质测试的考生,在安徽省教育招生考试院规定的时间登录gkbm.ahzsks.cn自行打印文化素质测试准考证,具体安排和操作办法请关注省考试院网站和微信公众号。

2.六安职业技术学院2026年分类考试招生校考免收报名费。2026年3月19日前登录六安职业技术学院官网首页(www.lvtc.edu.cn)“六安职业技术学院分类考试招生管理系统”,自行打印校考准考证。

(四)成绩公布及复核办法

1.文化素质测试成绩由省考试院统一发布,具体查询办法请关注省考试院网站及微信公众号。

2.职业适应性测试(职业技能考试)成绩

1)成绩查询:2026年3月22日前六安职业技术学院公布校考职业适应性测试成绩,2026年3月27日前六安职业技术学院公布校考职业技能考试成绩,考生登录“六安职业技术学院分类考试招生管理系统”查询。

2)成绩复核:考生对自己的成绩有异议,可登录六安职业技术学院招生信息网下载查分申请表,发送电子邮件至lazyxyjwc2023@126.com,由六安职业技术学院考务汇总核查;职业适应性测试考生成绩复核材料提交时间为2026年3月23日17:00前;职业技能考试考生成绩复核材料提交时间为2026年3月28日17:00前。查分限查漏改、漏统、错统,宽严不查。查分结果如有漏改、漏统、错统情况,六安职业技术学院在成绩复核材料提交截止日当天反馈给考生,无误则不予反馈,逾期不再受理。

 

(五)入学测试成绩

文化素质测试合格的考生,依据考生入学测试成绩进行录取,考生入学测试成绩=文化素质测试成绩+职业适应性测试(职业技能考试)成绩。

八、录取办法

(一)录取规则

1.中职毕业生。按考试科目大类分别录取。遵循“分数优先”原则,即根据考生第一专业志愿,按照考生入学测试成绩从高分到低分,依次录取,若第一专业志愿无法满足,则根据第二专业志愿从高分到低分依次录取,依此类推,进行后续专业志愿录取。当考生所填报的专业志愿均无法满足时,若填报专业服从志愿,则由学校调剂到同一考试科目下有空余计划的专业,若未填报专业服从志愿,则不予录取。录取时,若考生入学测试成绩相同,则依次按照文化素质测试、职业技能考试成绩,从高分到低分依次录取。

2.普高毕业生。录取遵循“志愿优先”原则,即根据考生的第一专业志愿,按照考生入学测试成绩从高分到低分依次录取,若第一专业志愿无法满足,则根据第二专业志愿从高分到低分依次录取,依此类推,进行后续专业志愿录取。当考生所填报的专业志愿均无法满足时,若填报专业服从志愿,则由学校调剂到有空余计划的专业,若未填报专业服从志愿,则不予录取。录取时,若考生入学测试成绩相同,则依次按照文化素质测试、职业适应性测试成绩,从高分到低分依次录取。

3.专项计划录取。退役军人专项计划。按照《安徽省教育厅关于做好2026年高职院校分类考试招生工作的通知》(皖教秘职成〔2026〕1号)相关规定执行。报考退役军人专项计划的考生须在高考报名时申报“退出部队现役考生”或“自主就业退役军人”,并经省考试院资格审核通过后,可免予文化素质测试。录取实行计划单列、单独录取。做到志愿优先、专业优先。按考生校考成绩从高分到低分录取。革命老区建档立卡专项计划实行单设批次、单独录取,志愿优先、专业优先、应录尽录。已被专项计划预录取的考生不再进入其他类别录取环节。

4.技能拔尖人才录取办法。根据《教育部关于积极推进高等职业教育考试招生制度改革的指导意见》(教学〔2013〕3号)、《教育部办公厅关于进一步完善高职院校分类考试工作的通知》(教学厅函〔2021〕36号)等文件精神,对于文化素质测试合格且符合下列条件的考生,报考高职(专科)院校对应专业,经省教育厅核实资格,招生院校审核,并在教育部阳光高考平台公示后,可免职业技能考试并予以录取。(1)获得中华人民共和国职业技能大赛铜牌及以上奖项,世界技能大赛、世界职业院校技能大赛奖项的考生。(2)获得世界技能大赛安徽省选拔赛、安徽省职业院校技能大赛(中职组)一等奖的考生。(3)具有高级工或技师资格(或相当职业资格),获得县级及以上劳动模范称号或先进个人称号的在职在岗中职学校毕业生。符合条件的考生填写《六安职业技术学院2026年分类考试招生免试生申请表》(六安职业技术学院招生信息网zsw.lvtc.edu.cn下载),并附相关材料(获奖证书、高级工或技师或相当职业资格证书、获劳动模范或先进个人称号文件材料等),于2026年3月19日前寄送到六安职业技术学院招生就业办公室用于资格审核。材料邮寄地址:安徽省六安市金安区解放北路1488号 六安职业技术学院招生就业办公室。电话:0564-3711032 邮编:237158。

(二)递补预录取

根据《安徽省教育厅关于做好2026年高职院校分类考试招生工作的通知》(皖教秘职成〔2026〕1号)和《安徽省2026年高等职业院校分类考试招生和应用型本科高校面向中职毕业生对口招生工作实施办法》(皖招考〔2026〕2号),按分类考试招生总计划的120%确定预录取考生名单;预录取结束后,针对入学测试成绩有效且未被预录取的考生,按不超过分类考试招生总计划的30%确定递补预录取考生名单(具体比例,结合生源报考情况确定)。递补预录取遵循与预录取相同的录取规则。

(三)计划调整原则

录取过程中,在不突破招生总计划和确保公平公正的基础上,结合学校办学条件、生源报考情况,对专业间计划或面向普通高中毕业生、面向中职毕业生间计划作相应调整。递补录取计划按原各专业计划在总计划中占比,分配至对应专业,录取过程中计划调整原则不变。

(四)录取确认

1.学校预录取:2026年3月24日前,六安职业技术学院招生信息网公示参加职业适应性测试预录取考生信息及递补预录取考生信息;2026年3月29日前,六安职业技术学院招生信息网公示参加职业技能考试预录取考生信息及递补预录取考生信息。

2.预录取考生录取确认:2026年4月11日10:00—4月13日17:00,预录取考生登录网站gkbm.ahzsks.cn选择六安职业技术学院进行录取确认,确认后即被六安职业技术学院正式录取。未在规定时间进行录取确认的考生视为放弃六安职业技术学院录取资格。

3.递补预录取考生录取确认:录取确认结束后,省考试院汇总并统一公布未完成计划且接受递补录取考生院校信息。如预录取考生网上确认结束,六安职业技术学院分类考试招生计划100%完成,则不参加递补录取确认。递补预录取名单中的考生须在2026年4月15日10:00-4月16日17:00登录网站gkbm.ahzsks.cn进行递补录取确认。已取得预录取资格并主动放弃确认录取的考生不得参加递补录取;已被六安职业技术学院或其它学校预录取的考生,不论其是否确认录取,都无法参加递补录取确认。考生只能选择一所院校确认录取,一经确认,任何人不得更改。确认录取的考生不能再参加普通高校招生统一考试。已被预录取(含递补预录取)但在规定时间内未进行网上确认的考生视为放弃录取资格。放弃录取资格和未被录取的考生,可参加普通高校招生统一考试。

     4.正式录取。2026年5月1日前,六安职业技术学院招生网公布正式录取考生信息,录取通知书随普通高考录取考生一并寄发。

九、时间安排

1.2026年3月8日分类考试招生考生参加安徽省教育厅组织的统一文化素质测试;

2.2026年3月14日10:00时—3月17日17:00时,考生登录高考报名网站(gkbm.ahzsks.cn)报名,填报院校志愿;

3.2026年3月19日前,登录六安职业技术学院官网首页"六安职业技术学院分类考试招生管理系统"自主打印校考准考证;

4.2026年3月20日,除中职毕业生以外的其他考生参加职业适应性测试;

5.2026年3 月21日至25日中职考生参加职业技能测试(各专业具体考试时间、地点以打印的准考证为准);

6.2026年3月27日前,预录取名单和递补录取名单公示;

7.2026年4月11日—13日,预录取考生登录网站gkbm.ahzsks.cn进行录取确认;

8.2026年4月15日-16日,递补预录取考生登录网站gkbm.ahzsks.cn进行递补录取确认。
十、相关事宜

(一)奖贷助补免政策:与普通高考学生享受同等奖贷助补免政策。

(二)身体健康状况要求:应符合教育部和原卫生部颁布的《普通高等学校招生体检工作指导意见》要求。

(三)学费标准:按照省价格主管等相关部门核定标准执行。

(四)学籍管理:学生按规定时间办理入学手续后,按照《普通高等学校学生管理规定》及学校相关规定注册学籍,做好学籍管理工作。

(五)毕业证书:完成学业经考核合格,颁发六安职业技术学院毕业证书。
十一、其他须知

(一)六安职业技术学院招生信息网(https://zsw.lvtc.edu.cn)是六安职业技术学院相关招生考试、录取信息发布的唯一渠道,请广大考生主动及时关注,考生因个人未及时关注相关信息造成后果的由考生本人承担。

(二)分类考试招生期间,六安职业技术学院可能通过短信平台发布提示,请确保报名填报的手机号码保持畅通。

(三)在报名、考试中违规的考生及有关工作人员,严格按照《国家教育考试违规处理办法》和教育部有关文件规定处理;涉嫌违法的,移送司法机关,依照《中华人民共和国刑法》等追究其法律责任。

(四)本校严格执行国家招生政策,坚决杜绝任何形式的有偿招生,坚决杜绝本校教职工参与任何中介机构或辅导机构教学、讲座等活动。以学校名义进行非法招生宣传、培训等活动的中介机构或个人,本校将依法追究其责任。学校举报电话:0564-3712103,省考试院举报电话:0551-63619961,举报邮箱:jiancha@ahedu.gov.cn。

(五)考生一经报考六安职业技术学院相关专业,即视为已知晓并自愿遵守六安职业技术学院招生章程相关规定。

(六)本章程自发布之日起执行,由六安职业技术学院负责解释。若有与国家相关政策不一致之处,以国家和上级有关政策为准。
十二、联系方式

咨询电话:0564-3711032、3713016

学校官网:https://www.lvtc.edu.cn/

学校招生网:https://zsw.lvtc.edu.cn/

舒城职业学校高职专业学院地址:安徽省舒城县经济开发区陈三堰路

电话:0564-8687990

网址:http://www.ahscsf.cn/